31省新增本土12例(31省新增本土8例),潍城区疫情引关注
31省新增本土12例(31省新增本土8例),潍城区疫情引关注

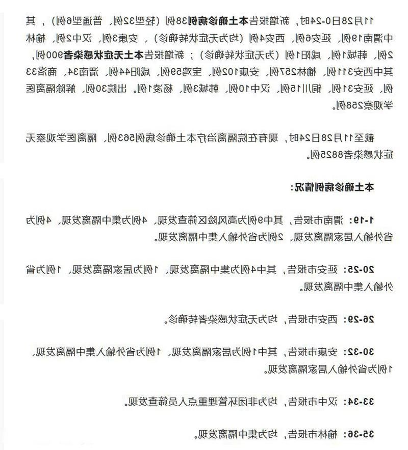
国家卫健委9月16日通报,9月15日0—24时,31个省(自治区、直辖市)和新疆生产建设兵团报告新增确诊病例42例。其中本土病例12例,均集中在山东省潍坊市潍城区。其余30例为境外输入病例,分别由北京(9例)、上海(8例)、广东(7例)等地报告。
具体来看,当日所有本土新增均来自潍城区,该区已迅速启动应急响应,开展流调溯源和区域核酸检测工作。境外输入病例则呈现多点分布态势,主要入境口岸城市防控压力持续存在。
回顾近期数据,疫情形势仍有波动。例如在9月11日,全国新增确诊病例79例,其中本土病例52例,涉及多个省份。相较之下,近期本土病例数虽整体有所下降,但局部聚集性疫情仍需警惕。
小编分析认为,潍城区此次出现本土病例,可能由于该区作为重要交通枢纽和工业基地,人员与物资流动频繁,增加了疫情输入与隐匿传播的风险。当前防控形势依然严峻,需密切关注后续流调结果,防止疫情进一步扩散。
2022年10月8日东宝区新增确诊病例情况
2022年10月8日东宝区新增确诊病例情况
2022年10月8日0-24时,东宝区在常态化核酸检测中发现2例新冠肺炎确诊病例。
经初步流调,2例确诊病例均为管控区内筛查发现,其中1例为昨日通报无症状感染者的密切接触者,在集中隔离点检出;另1例为区域核酸筛查中发现,其活动轨迹涉及区内某农贸市场。目前流调显示,两例病例存在明确关联,均属同一传播链条,且均在管控范围内发现,未发现新增社会面传播点。
发现阳性样本后,东宝区疫情防控指挥部立即启动应急响应。上述病例已闭环转运至定点医院隔离治疗。相关密切接触者已全部落实集中隔离医学观察,并对病例涉及的居住地、活动场所已完成环境采样和终末消毒。目前,相关风险人员及重点区域的核酸筛查工作正在进行中。
广平县零感染记录:华北平原腹地的防疫坚守_34226
广平县零感染记录:华北平原腹地的防疫坚守
〖One〗2022年11月15日0—24时,广平县无新增本土确诊病例与无症状感染者报告。
〖Two〗病例李某某,男,42岁,住址为广平县胜营镇。市级专家组会诊判定其为轻型病例,感染源指向域外输入关联。
〖Three〗广平县地处华北平原,不邻主要交通干线,县域内无大型枢纽场站。相对封闭的地理环境与分散的村落布局,客观上减少了人员跨区域高频流动。
〖Four〗县卫健委重申跨省流动人员抵广后须完成“落地检”与三天健康监测。货运司机须持48小时内核酸阴性证明,并配合完成闭环管理。
转载请注明来自奚诗百科,本文标题:《31省新增本土12例(31省新增本土8例),潍城区疫情引关注》










京公网安备11000000000001号
京ICP备11000001号